キーボードの矢印キー、画面端の矢印、画面下部のコントロールバーから、画像をパラパラと次々に見ていくことができます。 画像切り替え時の演出としては フリップ / フェード / スライド から設定可能。 スライドショー表示、ブックマーク設定、画像をより美しく見せるソフト/シャープなどの自動補正、Exif 情報の表示、Google マップでGPS位置情報を表示、壁紙Mac 14 Sublime Text 3 で日本語入力中に Tab キーで入力・変 Mac Sublime Text の設定方法; 画像管理のアプリ寸評 – Eagle と Pixave メディア管理アプリを探して試すという観点から寸評を続けています。 今回はEagleとPixaveです。 Eagleについて追記あり 10 画像管理のアプリケーション からの流れで寸評していますが寸評とは名ばかりのだらだらしたポストが続きます。 もともとこれ全部1個のポストでしたが長すぎたので分割して、もったいぶって
Macのハードウェア管理 最適化なら Sensei にお任せ 必須じゃないけど あるといい ギズモード ジャパン
画像 管理 mac
画像 管理 mac-対応画像形式 bmp、jpg、gif、png、mng、ico、psd、tifなどメジャーな形式はもちろん、pict(mac)やmag(pc98他)などのマイナーな画像形式、exe、dllに含まれるアイコンリソースも表示可能 avi、wmv、mpgなどの動画 mp3、wav、midなどの音声 最高効率で画像を管理しよう デザイン事例、スクリーンショット、画像、動画、音源などの素材を簡単に整理し、アイデアを生み出し、仕事の効率をさらに高めましょう! MacOS1011 と Windows7 64bit 対応しています。



21年版 Macユーザー必見 初心者も上級者も使えるオススメ画像 写真編集ソフト
・MacでExif情報を確認する方法 ステップ1 「プレビュー」を開く PCを起動して、Mac標準搭載の画像ビュアーアプリ「プレビュー」を開きます。 Exifを確認したい写真を選択し、「ツール」ボタンをクリックして、ツールバーを表示させます。 Mac写真管理術その三:iCloud写真/Googleフォトを使う ・iCloud 写真 HEIF、JPEG、RAW、PNG、GIFなど各種のフォーマットが対応可能、このクラウドサービスによれば、簡単にそれ違うデバイスで同じ写真をアクセスができます。 MacのAutomatorで画像のファイル形式・拡張子を変更する方法・やり方 それでは、やり方を説明していきます。 まずは Automator というソフトを起動します。 「その他」というアプリのフォルダの中 に入っているはずです。 起動したら 「サービス」 を選択した状態で 「選択」 をクリック、またはEnterキーを押してください。 ウィンドウ上部にある 「サービスは次の
画像管理ソフトウェア PlayMemories Home のサポートページ。撮影したビデオや写真をMacに取り込む手順を説明します。 Mac 1461 Mac に Sublime Text 3 をインストールして、日本語化 Mac MarsEdit でリンク付きの画像を挿入できるようにした; 初心者も上級者も使える、Macユーザー向け画像・写真編集ソフトをまとめました。写真編集は初めてでまずは無料ソフトで試したい人には、PIXLR X(PIXLR EDITOR)やGIMP(ギンプ)がオススメ。無料ソフトでは物足りないプロの仕上がりを目指す人は、Luminar(ルミナー)やAdobe Lightroomがオススメです。
まず思いつくのは、クラウド上に写真をアップロードして保管する方法。 そして、MacやMacに接続した外部ストレージを使って写真を保存する方法です。 たとえば、複数台のデバイス間で写真を同期するならクラウド、手元にデータを置いて管理したいなら外付けストレージというように、考え方や環境に合わせて選べばいいでしょう。 クラウドにアイクラウド Tiatとは 写真などの画像データを管理するツール。 Windows / mac / Linux に対応しているらしい。 無料。 記事執筆時点でのバージョンは 154 だが、現在バージョン 2 を開発中らし 「FastStone Image Viewer」は、デジタル画像の閲覧・管理全般に利用できる画像閲覧フリーソフトです。 サムネイルやプレビューによる画像の閲覧からコピーや移動、一括リネーム、フォーマット変換、レタッチ、スライドショウの作成などまで、幅広くカバーしています。



Mac 笑脸 像素字体 微软纸牌 苹果第一代设计师有多厉害 爱范儿



Mac 笑脸 像素字体 微软纸牌 苹果第一代设计师有多厉害 爱范儿
画像ファイルへのタグ付けは、複数ファイルを一度に設定できます。 2 プロパティからタグを設定し保存します。 3 Windows検索からタグ名で画像が検索できます。 4 検索を有効活用すると、管理が便利になります。 Mac で使っている便利なおすすめアプリを紹介します。 管理人が Mac にインストールしているアプリの中で、使用頻度が高く、仕事が捗るアプリです。 ご参考までにどうぞ。 目次 1 Scroll Reverser 2 HyperSwitch 3 KeyboardCleanTool 4 OnyX 5 BetterSnapTool画像管理ソフトウェア PlayMemories Home サポートトップ 5(32bit OS対応版)のダウンロードサービスは、年3月末日をもって終了いたしました。 Mac版PlayMemories Home のダウンロードサービスは、年3月末日をもって終了予定でしたが期間を延長して



J Mac System Inc International Modern Hospital Show 19



Ipadの画像管理アプリ Pixave がおすすめ Icloudでmac版との同期も可能 Dress Code ドレスコード
Mac用写真管理ソフト PhotoScape Xが日本語化 設定と使い方解説 WindowsからMacに乗り換えてもっとも苦労したのが写真管理ソフト選びですが、前に書いたようにPhotoScape Xというフリーソフトに落ち着きました。ための 写真 Macの写真アプリはダイナミックな デザイン。 ベストショット を 美しく 並べながら、あなたを写真の世界 へ 引き込みます。 写真 を 探している 時は、パワフル な 検索オプション を 使いましょう。 コレクション を アルバム に まとめるのも、スマートアルバム で 写真 を 自動 で 整理 するのも簡単です。 写真 や ビデオ を 完璧 に 仕上げたいDesktop Calendar Plusは、 Macのデスクトップ画像と一体化できるカレンダーアプリ です。 デスクトップ画像と一体化するカレンダー Desktop Calendar Plusは、有料(840円)アプリですが、 デザイン性に優れておりオシャレなカレンダーを使いたい方 には、Desktop Calendar



ヤフオク 3417 プラト Master Money For Mac 2 マスタ



Ipadの画像管理アプリ Pixave がおすすめ Icloudでmac版との同期も可能 Dress Code ドレスコード
HDRHolic For Mac 01 HDR(high dynamic range imaging) 画像処理を行う無料ソフト (公開 1,444K) MyBookEditor for Mac 1011 MyBook専用の編集ソフト (公開 3,309K) FRPhotoStudio 3 322 ファイル管理機能を備えた高速画像ブラウザ (公開 2,527K) Mac mini 18年モデルが発売されました。Mac miniとiMacのどっちを買えばいいのか? どのモデルを買えばいいのか? Mac歴三十年のジジイが、テキストでシンプルにまとめました。文中にアフィ広告はないので安心して読んでね。



Macの画像管理が超快適 最強の画像整理アプリ Pixa Itea4 0



21年版 Macユーザー必見 初心者も上級者も使えるオススメ画像 写真編集ソフト



百度网盘mac最新版下载 百度网盘mac下载v4 0 2 西西软件下载



Release Notes Eagle



Mac 笑脸 像素字体 微软纸牌 苹果第一代设计师有多厉害 爱范儿



画像管理アプリ Eagle が神すぎてpixaveから乗り換えた Mac Windows対応メディア管理ソフトの使い方 1clickr Com



ヤフオク 3417 プラト Master Money For Mac 2 マスタ



建议mac M1关闭虚拟内存 交换内存swap Memory 防止ssd磨损 哔哩哔哩



Mac Iphotoでは読み込めない画像も大丈夫な高機能画像管理アプリ Pixa Appdrill



ボード ニュースfeed のピン



気楽にmacの写真を管理する オススメ方法三つ



云客盒子



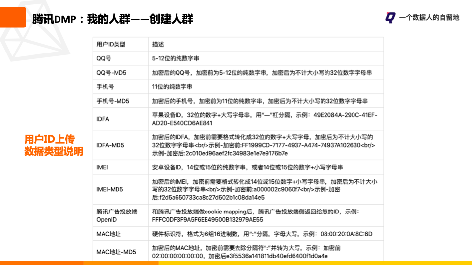
如何构建用户画像系统 看这一篇就够了 腾讯新闻



Acdsee 写真館 7 Mac用 創作過程をコントロールする



Mac Os管理 その他 It資産管理ソフトss1の機能



Eagle 画像収集と管理するアプリ



Macのハードウェア管理 最適化なら Sensei にお任せ 必須じゃないけど あるといい ギズモード ジャパン



Eagle App Eagle App Twitter



0616大数据软件应用举例商圈分析城市管理 业态



画像や動画のデータ管理どうしてる Macbook用に買った外付けssdとhdd 結局おすすめはどっち 使って楽しいモノコト手帖



Macの画像管理アプリ Pixave が万能でいい感じ Rriver



定番デジタル写真管理 閲覧 修整ソフトのmac版 Acdsee Pro For Mac 発売 Tech



电视正在监视你 细思极恐 腾讯新闻



Mac で Adobe Illustrator 形式も管理できる4つの画像管理ソフト Hidelog



专业雅虎代拍 雅虎拍卖 日本代拍 日拍 日购 Yahoo代拍 转运 代收包裹 日本购物网 Www Gouwujp Com



21年版 Macユーザー必見 初心者も上級者も使えるオススメ画像 写真編集ソフト



Macosのfinder ファイル操作 管理 の基本 Macfan



Totalspaces Brings Grid Spaces To Your Mac And More



Macの写真管理を簡単にする方法とは 写真アプリの使い方を解説



Macの画像管理アプリ Pixave が万能でいい感じ Rriver



Macの画像管理アプリなら Pixave がオススメ 完璧で最強 心の声に従ってみた



Googleの写真管理ソフト Picasa がmacに対応 Itmedia News






如何构建用户画像系统 看这一篇就够了 腾讯新闻



クラウド課金せずにmacとiphoneの写真を管理するベストプラクティス Ischool合同会社



21年版 Macユーザー必見 初心者も上級者も使えるオススメ画像 写真編集ソフト



Macの画像管理アプリなら Pixave がオススメ 完璧で最強 心の声に従ってみた



Eagle 画像収集と管理するアプリ



Webページ上の画像やドキュメントを収集できるスクラップアプリ Eagle For Mac のsafari機能拡張がリリース pl Ch



Digidna Wi Fi接続でiosデバイス内のファイル管理が行える Diskaid 6 Wi Fi For Mac をリリース Ipad App Store Macお宝鑑定団 Blog 羅針盤



翻遍苹果m1笔记本首测后我决定不买了 Apple Mac Cnbeta Com



Mac 写真管理ソフト Vixの代わりはphotoscape X The Days Of My Life



当心 你家的智能电视可能在监控你



Ipadの画像管理アプリ Pixave がおすすめ Icloudでmac版との同期も可能 Dress Code ドレスコード



Acdsee Photo Studio For Mac 4 大量の画像を高速表示 画像編集のmac版 株式会社ジャングル



デザイナー カメラマンにおすすめ 大量の画像を効率的に管理できるwin Mac Linux対応の無料アプリ Tiat コリス



Macの写真閲覧と管理には lyn 情熱大陸 ブラジルの写真 Brasil Photo Blog



06 如何构建用户画像系统 看这一篇就够了 知乎



2



Adobe Creative Cloud 100gb 12 Months Subscription Multi Language Esd Win Mac Amazon Ae Software



众多mac翻译软件中 如何挑选合适自己的 原创 新浪众测



タグを使ったファイル管理 フォルダー整理術 For Mac 8vivid



Macのタグ機能が よく使うフォルダやファイルを管理するのに便利



Digital Camera Imac 3000 パソコン スマホ Suruga Ya Com



Best Photo Management Software For Mac Organize Photos 21



アドビ 写真家向け画像編集 管理ソフト Photoshop Lightroom 1 0 2枚目の写真 画像 Rbb Today



Macの壁紙管理アプリまとめ 自動で美しいデスクトップ背景画像をランダムに設定しよう



个人号微信机器人接口 Ai X 51cto Com 前沿的ai内容社区



轻松获取你的手机号 这个 潘多拉魔盒 正在全国热销 Freebuf网络安全行业门户



21年 オススメのmac写真管理アプリベスト4



在mac 上设置用户 客人和群组 Apple 支持



Totalspaces Brings Grid Spaces To Your Mac And More



21年版 Macユーザー必見 初心者も上級者も使えるオススメ画像 写真編集ソフト



Macの写真管理を簡単にする方法とは 写真アプリの使い方を解説



Mac本的word中怎么去段落标记 百度经验



J Mac System Inc International Modern Hospital Show 19



Apple純正の新しい写真管理アプリ Photos For Mac 今春提供予定 Ipod Love



相见恨晚篇二 苹果电脑是不是生产力 办公到底有多强大 10款mac Os办公软件你用了吗 办公效率 什么值得买



9297威尼斯平台 9297威尼斯至尊信誉 Welcome



Mac の画像管理アプリをいろいろ試してみた R



Wifi 探针 正远智能



大量のムービーを複数の画像を使って簡単に管理できる Video Hub App レビュー Gigazine



Best Photo Management Software For Mac Organize Photos 21



麥金塔 维基百科 自由的百科全书



Pixave 2 0 がリリース Uiの刷新刷新され タグ関連機能が強化される ソフトアンテナブログ



画像管理アプリ Eagle が神すぎてpixaveから乗り換えた Mac Windows対応メディア管理ソフトの使い方 1clickr Com



写真管理をするならmacでiphotoを使ってみよう Leggodt



Macの画像管理が超快適 最強の画像整理アプリ Pixa Itea4 0



相见恨晚篇二 苹果电脑是不是生产力 办公到底有多强大 10款mac Os办公软件你用了吗 办公效率 什么值得买



無料で使えるclipboardの履歴管理アプリ Pasta が便利 Macユーザーは使ってみて Omuriceman S Blog



スマートコレクション機能が魅力的なイメージ管理アプリ Pixave ソフトアンテナブログ



写真以外の画像管理ソフト Portal Shit



Macでアカウントのアイコンを好きな画像に設定する方法 でこにく



棋牌宝盈集团 宝盈棋牌 唯一官方网站



Photoshop Lightroom Classic Cc Cc スーパーリファレンス Windows Mac Os対応 Amazon Com Books



百度网盘mac最新版下载 百度网盘mac下载v4 0 2 西西软件下载



Mac版企业微信侧边栏点击应用页面 实际跳转的地址与配置的地址不同 微信开放社区



相见恨晚篇二 苹果电脑是不是生产力 办公到底有多强大 10款mac Os办公软件你用了吗 办公效率 什么值得买



Macファイル管理ソフトeaglefiler ファイルとデータの管理ソフト For Mac



Xyz 线上学院 作为ekam静心者你参与阿玛巴关 普瑞塔吉与克里希纳吉的愿景 透过你转化人类的意识 Facebook



Blog Posts Loadimagine



デザイナー カメラマンにおすすめ 大量の画像を効率的に管理できるwin Mac Linux対応の無料アプリ Tiat コリス



大量のムービーを複数の画像を使って簡単に管理できる Video Hub App レビュー Gigazine



相见恨晚篇二 苹果电脑是不是生产力 办公到底有多强大 10款mac Os办公软件你用了吗 办公效率 什么值得买

0 件のコメント:
コメントを投稿